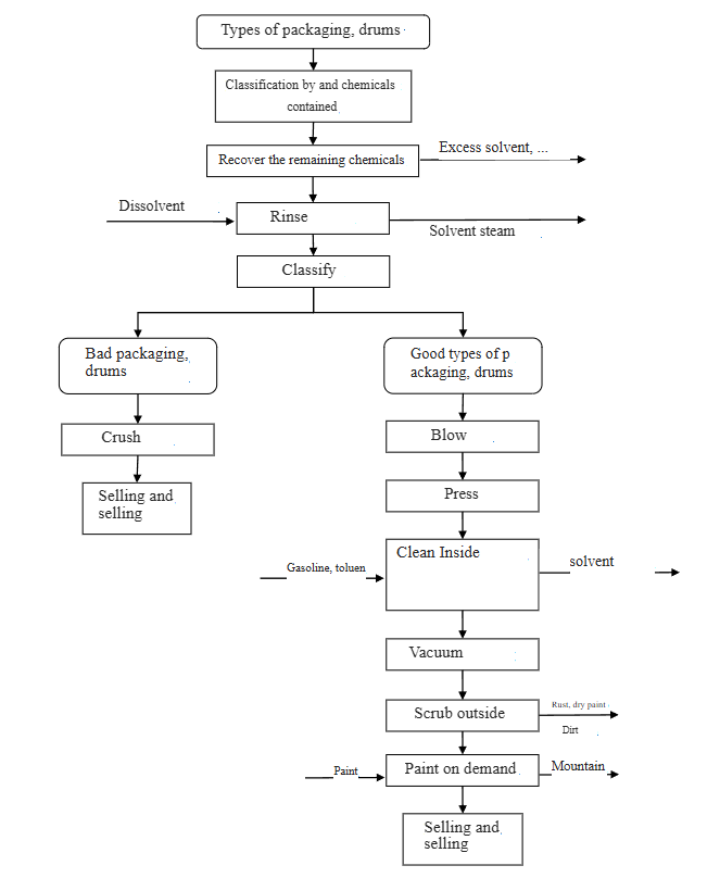
Cleaning and restoring packaging, drums: Cleaning various types of drums, including iron drums, plastic drums, plastic cans, etc., falls under the category of Hazardous Waste with codes 180102, 180103, 180104...
1)Capacity
The packaging and drum cleaning and restoration system is invested in two phases. Specifically: Phase 1: 2.4 tons/day (approximately 200 drums/day); Phase 2: capacity increased to 7.2 tons/day (approximately 600 drums/day).
2)Technological Process
Various types of packaging drums (plastic, iron, etc.) generated from the raw material storage activities of waste source owners often have hazardous substances such as oil, lubricants, paint, glue, various chemicals, organic solvents, etc. Upon arrival at the plant, these types of packaging drums are sorted and restored. The process of cleaning and restoring packaging drums is illustrated in...

1)Recycling drums:












2/ Cutting drums:




3/ Recycling 1,000-liter plastic containers:






